Konsep Map Penglipuran desa bangli ayobali

Jika Anda sedang mencari refrensi artikel mengenai 3. Mind Mapping Patofisiologi TB Arti kebiasaan hidup ini setelah itu dikenali dengan "new normal". Tidak cuman sisi kehidupan keseharian, skema new normal ini lantas memasuki sampai ke ranah usaha. Tersedianya epidemi membuat banyak pelaksana usaha mesti menyesuaikan dengan kondisi. Termasuk untuk mereka yang tengah memiliki rencana atau telah menjalani usaha di era wabah. Macam usaha di kala wabah yang diputuskan pada akhirannya mesti disamakan dengan gaya hidup new normal untuk dapat memasuki pasar. Kami Mempunyai Informasi tentang 9.Pics about 3. Mind Mapping Patofisiologi TB like Konsep Dasar Manajemen Bisnis | MindMeister Mind Map, 3. Mind Mapping Patofisiologi TB and also Functional Programming: Mengenal Konsep Monad (Maybe + Either) | by. baca disini:

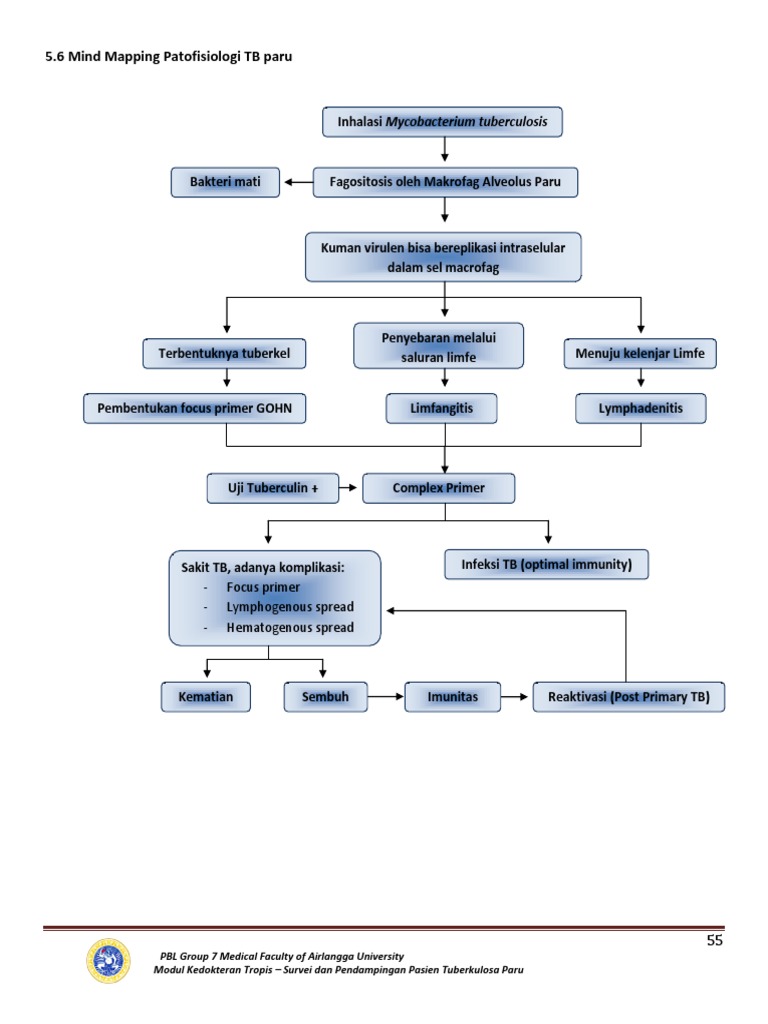
3. Mind Mapping Patofisiologi TB

3. Mind Mapping Patofisiologi TB www.scribd.com

tb patofisiologi

Sewa Jual Apartemen Green Kosambi Di Bandung

Sewa Jual Apartemen Green Kosambi di Bandung www.rukamen.com

kosambi apartemen bandung rukamen

Functional Programming: Mengenal Konsep Monad (Maybe + Either) | By

Functional Programming: Mengenal Konsep Monad (Maybe + Either) | by medium.com

haskell monad bdellium konsep

Mind Map Dan Peta Konsep Materi Ruang Lingkup Biologi - Blog Pak Pandani

Mind Map dan Peta Konsep Materi Ruang Lingkup Biologi - Blog Pak Pandani pak.pandani.web.id

ruang lingkup biologi

Sunset Quay - CitraLand City Makassar

Sunset Quay - CitraLand City Makassar citralandcitymakassar.com

quay siteplan citraland

Konsep Dasar Manajemen Bisnis | MindMeister Mind Map

Konsep Dasar Manajemen Bisnis | MindMeister Mind Map www.mindmeister.com

konsep manajemen mindmeister

Download Sygic Gps Navigation Maps 18.4.2 Full Unlocked Apk + Data

Download Sygic Gps Navigation Maps 18.4.2 Full Unlocked Apk + Data merpati.co.id

sygic

Indonesia Maps

Indonesia Maps www.globalsecurity.org

indonesia sultanate map mataram maps history

Daya Tarik Wisata Desa Penglipuran Bangli, Bali - AyoBali.net

Daya Tarik Wisata Desa Penglipuran Bangli, Bali - AyoBali.net www.ayobali.net

penglipuran desa bangli ayobali

Cari refrensi artikel benar-benar lah sulit. namun Kami usaha menyiapkan Daya Tarik Wisata Desa Penglipuran Bangli, Bali - AyoBali.net biar anda lebih suka.

Usaha online di kala saat ini jadi kesempatan usaha, sebab miliki sejumlah kelebihan salah satunya : Tak diperlukan modal usaha yang besar dan ongkos operasional yang relatif murah. Gapaian pasar yang luas Kemajuan feature mobile mempermudah komunikasi di antara produsen, peranta dan pembeli lewat beragam handphone atau mobile-phone Irit pendanaan/penyediaan ruangan usaha serta gudang Tak perlu banyak tenaga kerja Produk fleksibel, dapat banyak macam dan ragam Keringanan akses melalui internet setiap saat serta dimana-mana Disamping sejumlah kelebihan yang ada, usaha online pula punya beberapa kekurangan antara lain : Riskan pada tindak penipuan Keterikatan kepada sambungan internet Usaha online bisa menjadi media usaha baru di periode masa now serta tetap jadi kesempatan bisnis yang prospektif pada periode new normal, bahkan juga di era mendatang. .

Daya tarik wisata desa penglipuran bangli, bali. Kosambi apartemen bandung rukamen. Konsep dasar manajemen bisnis